跳到主要內容區
南港高中
Menu
網站導覽
回首頁
校園簡介
行政單位
學科領域
協力團體
ENGLISH
本功能需使用支援JavaScript之瀏覽器才能正常操作
網站連結
首頁
防疫專區
學科領域
行政單位
校長室
教務處
學務處
總務處
輔導室
圖書館
研究發展處
教官室
人事室
會計室
國中進修部
港中風情
校務發展
校徽校歌
組織架構
地理位置
業務職掌
校務行政系統
協力團體
家長會
合作社
ENGLISH
About NGHS
Administration
優質學校
附設國中進修部
處室簡介
最新消息
業務職掌
相關法規及連結
文件申請
:::
首頁
行政單位
國中進修部
文件申請
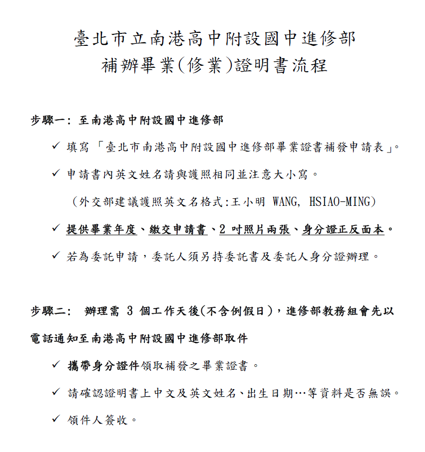
補辦畢業證明書 流程
申請表(pdf檔)
、
代辦委託書(pdf檔)
,請
點選連結
下載後填寫。